近日,美国化学会期刊ACS Applied Materials & Interfaces 在线发表了英国正版365官网、微生物代谢国家重点实验室肖华-曹成喜研究团队在核酸结合蛋白分离分析新策略研究上的最新进展“Graphene oxide Facilitated Comprehensive Analysis of Cellular Nucleic Acid Binding Proteins for Lung Cancer”。 肖华特别研究员、曹成喜教授为共同通讯作者,博士生尚志为共同第一作者,来自附属胸科医院、第九人民医院以及药学院的科研人员共同参与了本项研究。
核酸结合蛋白(NABPs)是一类结合在DNA或者RNA上的蛋白,参与调控细胞内许多重要的生物学过程,包括DNA复制、转录、蛋白质翻译、基因沉默等。核酸结合蛋白表达紊乱或功能的缺失会导致许多疾病的发生,特别是癌症、神经性疾病和代谢相关疾病。同时由于核酸结合蛋白在细胞内的表达水平随细胞状态的改变而发生相应的变化,因此研究细胞内核酸结合蛋白的表达谱对于研究细胞内的生物学过程有着重要的意义。然而,核酸结合蛋白构成的复杂性使其蛋白质表达谱的研究费时耗力。现有研究方法操作复杂、成本高,不能广泛适用于生物学研究,因此,研发出操作简单、成本低廉,兼备高通量、高选择性优势的核酸结合蛋白提取新方法是急需解决的难题。

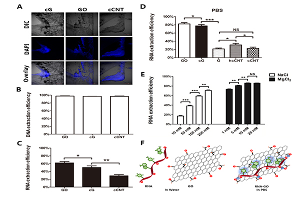
研究团队基于碳纳米材料对核酸的吸附特性,通过比较氧化石墨烯(GO)、羧基化石墨烯(cG)、石墨烯(G)、高羧基化碳纳米管(hcCNT)和羧基化碳纳米管(cCNT)这五种碳纳米材料对核酸的吸附能力,发现相较于其他四种材料,二维的氧化石墨烯对细胞内的DNA和RNA有更高效的富集作用。研究进一步发现,在阳离子存在的条件下,氧化石墨烯通过自身携带的羟基和羧基可以吸附更多的RNA,从而更有效地富集RNA结合蛋白;同时,分离得到的核酸结合蛋白中超过88%的蛋白质被富集了两倍以上,表明氧化石墨烯对核酸结合蛋白具有高度选择性。该项工作创新性的建立了一种基于氧化石墨烯的富集核酸结合蛋白新方法,不仅可以同时富集DNA结合蛋白和RNA结合蛋白,且提取过程只需一分钟。

利用该方法,研究人员分别提取了两种恶性程度不同的肺癌细胞系中的核酸结合蛋白,结合基于液相色谱质谱的免标记定量蛋白质组学技术,鉴定到了118个差异表达的核酸结合蛋白,并成功验证其中6个与肺癌进展相关。研究人员进一步在肺癌患者血清和健康人血清中验证发现,其中一种RNA结合蛋白表达水平随癌症进展而显著升高,有望作为肺癌诊断以及预后潜在的生物标志物。研究表明,该核酸结合蛋白分离分析方法可广泛应用于多种生理和病理条件下的蛋白质组学研究。
该研究工作得到了国家自然科学基金面上项目、国家重点研发计划课题、科技部青年科学家专题、学校医工交叉项目的支持。
论文链接:https://pubs.acs.org/doi/10.1021/acsami.8b05428
文字 | 尚志